新利平台 > 即時新聞 > 新聞

祝賀!高校這些老師和團隊獲“國家工程師獎”

發布時間:2024-01-23 14:52:00來源: 央廣網

  央廣網北京1月22日消息(記者 吳佳怡)近日,“國家工程師獎”表彰大會(hui) 在人民大會(hui) 堂舉(ju) 行,81名個(ge) 人被授予“國家卓越工程師”稱號,50個(ge) 團隊被授予“國家卓越工程師團隊”稱號,多所高校的老師和團隊獲獎。表彰對象名單如下——

  國家卓越工程師

  (81人)

  (按姓氏筆畫排序)

圖片

  

  圖源:科技日報微信

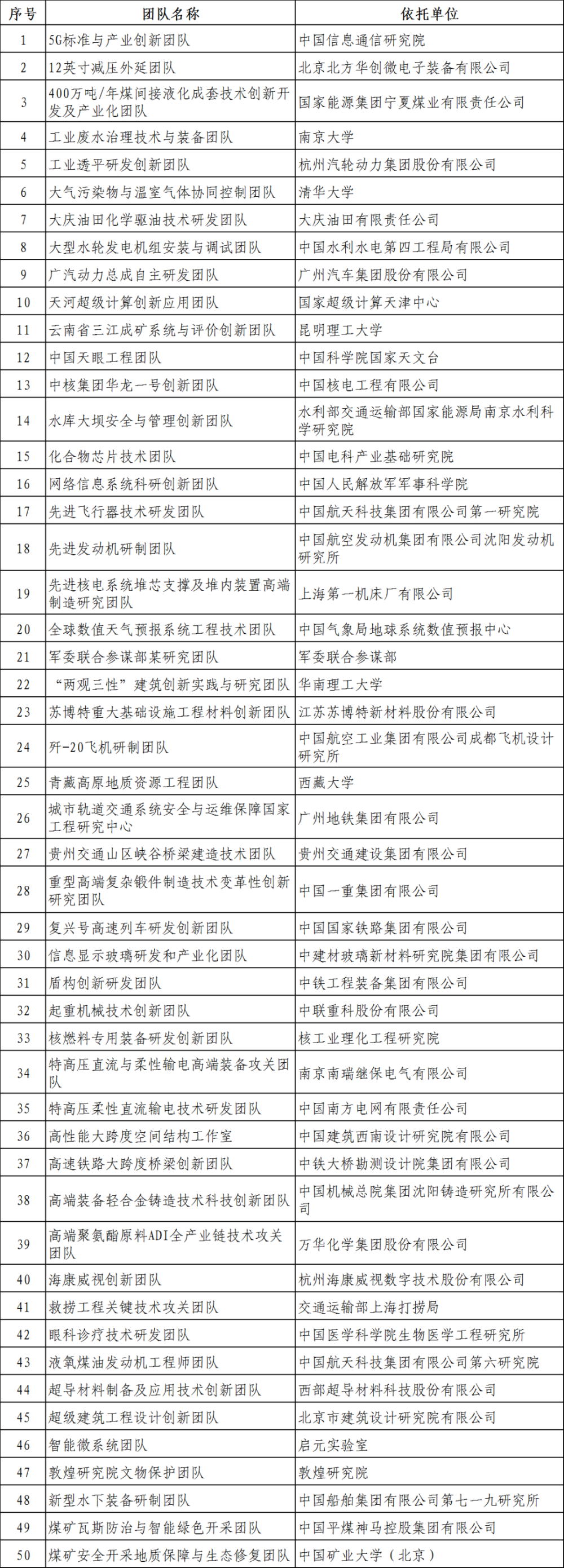
  國家卓越工程師團隊

  (50個(ge) )

  (按團隊名稱首字筆畫排序)

圖片

  

  圖源:科技日報微信

(責編:郭爽)

版權聲明:凡注明“來源:新利平台”或“新利平台文”的所有作品,版權歸高原(北京)文化傳(chuan) 播有限公司。任何媒體(ti) 轉載、摘編、引用,須注明來源新利平台和署著作者名,否則將追究相關(guan) 法律責任。