新利平台 > 即時新聞 > 國內

江蘇無錫地鐵3號線暫時關閉11個站點

發布時間:2022-07-06 15:19:00來源: 中國新聞網

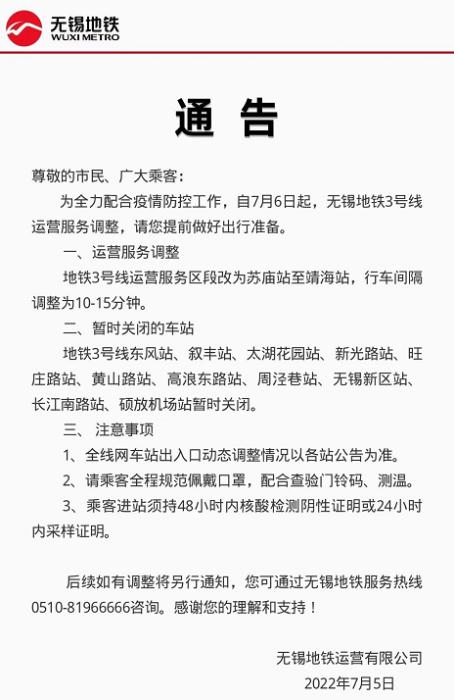
  中新網7月6日電 據江蘇無錫地鐵官方微博消息,為(wei) 全力配合疫情防控工作,自7月6日起,無錫地鐵3號線運營服務調整。

  地鐵3號線運營服務區段改為(wei) 蘇廟站至靖海站,行車間隔調整為(wei) 10—15分鍾。

  地鐵3號線東(dong) 風站、敘豐(feng) 站、太湖花園站、新光路站、旺莊路站、黃山路站、高浪東(dong) 路站、周涇巷站、無錫新區站、長江南路站、碩放機場站暫時關(guan) 閉。

  圖片來源:江蘇無錫地鐵官方微博

(責編: 陳濛濛)

版權聲明:凡注明“來源:新利平台”或“新利平台文”的所有作品,版權歸高原(北京)文化傳(chuan) 播有限公司。任何媒體(ti) 轉載、摘編、引用,須注明來源新利平台和署著作者名,否則將追究相關(guan) 法律責任。